./../
  I D :    ¾ÏÈ£ :    IDÀúÀå      ȸ¿ø°¡ÀÔ    ³×°Ô(ÁåÀå) ÂÊÁöº¸³»±â    ¸Þ¸ðÀå    °¢Á¾°è»ê±â    Ä÷¯ºü·¿    À̸ðƼÄÜ(ÇÁ·¹ÀÓ, »õâ)    º¸À¯Àåºñ
¸ñ·ÏÀ¸·Î °¡±â.. PIC MCU ICD2 VPP Limiter
(±èÁ¾È£)
»èÁ¦ | ¼öÁ¤

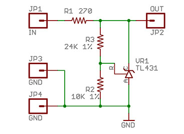
´Ù¿î·Îµå ¢Ñ  VPP_limiter_sch.jpg


  ¡Ø ÀÚ·á ¼³¸í ¡Ø

±Ù·¡¿¡ ³ª¿À´Â PIC mcu °è¿­µéÀº vpp°¡ 10v ¹Ì¸¸À̶ó ICD2¸¦ Á÷Á¢ »ç¿ëÇÒ°æ¿ì
¸¶ÀÌÄÄÀÌ µ¥¹ÌÁö¸¦ ¸ÔÀ» ¼ö À־ vpp¸®¹ÌÅͰ¡ ÇÊ¿äÇϰԠµÈ´Ù.

ÇØ´ç È¸·Î´Â ¸¶ÀÌÅ©·ÎĨ»ç¿¡¼­ ÆÇ¸ÅÇϴ vpp limiter È¸·Î·Î ¸¸µé¾î ½áµµ µÈ´Ù.
(ÇØ´ç Á¦Ç°Àº Çش砻翡¼­ 9.9ºÒ¿¡ ÆÇ¸ÅÇϰí ÀÖÀ½)






÷¾ð ´Þ±â
À̸§ : ¾ÏÈ£ :
¹øÈ£ Á¦¸ñ[÷¾ð] ÀÛ¼ºÀÏ Á¢¼Ó
228 [ÄÄÇ»ÅÍÀÚ·á / ±èÁ¾È£]   iMON Driver Windows 10/8/7/Vista/Xp 2018-01-18(¸ñ) 4182
226 [±â Ÿ ÀÚ ·á / ±èÁ¾È£]   Fluke 867 Graphical Multimeter Service Manual 2016-10-09(ÀÏ) 3622
225 [ÄÄÇ»ÅÍÀÚ·á / ±èÁ¾È£]   ¹«·áµ¿¿µ»óÆíÁý ÇÁ·Î±×·¥ ¹«ºñ¸ÞÀÌÄ¿(Movie Maker) 2016-09-18(ÀÏ) 3820
223 [ÄÄÇ»ÅÍÀÚ·á / ±èÁ¾È£]   Euro Trucks Sim 2 ¿¡¼­ XOBX ONE PAD FEEDBACK 2016-02-06(Åä) 4170
221 [ÄÄÇ»ÅÍÀÚ·á / ±èÁ¾È£]   AMD Radeon eyefinity ¸ð´ÏÅÍ ÇÁ·ÎÆÄÀ϶§¹®¿¡ ¾ÈµÉ¶§ 2015-10-03(Åä) 4233
220 [ÄÄÇ»ÅÍÀÚ·á / ±èÁ¾È£]   Windows 7 x64 vs Quickcam Pro 5000 2015-07-09(¸ñ) 10870
218 [ÄÄÇ»ÅÍÀÚ·á / ±èÁ¾È£]   ¿µ¹®Àü¿ë Űº¸µå ÇÑ±Û Å° º¯°æ 2014-09-17(¼ö) 3717
217 [ÄÄÇ»ÅÍÀÚ·á / ±èÁ¾È£]   Apple 30Pin Pin assign 2014-08-20(¼ö) 3413
216 [±â Ÿ ÀÚ ·á / ±èÁ¾È£]   > PIC MCU ICD2 VPP Limiter < 2012-11-30(±Ý) 5190
215 [ÄÄÇ»ÅÍÀÚ·á / ±èÁ¾È£]   CAM View ViewMate9.870 2011-06-18(Åä) 6245
213 [ÄÄÇ»ÅÍÀÚ·á / ±èÁ¾È£]   ¸ð´ÏÅÍ EDID Viewer Á¦Á¶»ç:softMCCS 2011-02-02(¼ö) 18538
212 [±â Ÿ ÀÚ ·á / ±èÁ¾È£]   AgilentHP 16500B OS V3.14 2011-01-23(ÀÏ) 4615
211 [±â Ÿ ÀÚ ·á / ±èÁ¾È£]   AgilentHP 16500C OS V1.09 ..[1] 2011-01-23(ÀÏ) 5013
210 [±â Ÿ ÀÚ ·á / ±èÁ¾È£]   Fostex Mixer 812 owners manual 2010-10-11(¿ù) 4958
209 [±â Ÿ ÀÚ ·á / ±èÁ¾È£]   KORG M3 XPanded Upgrade V2.0.4 2010-09-08(¼ö) 5792
205 [ÄÄÇ»ÅÍÀÚ·á / ±èÁ¾È£]   ½Ã¸®¾óÆ÷Æ®(RS-232C, Com Port) ½ÃÇè ÇÁ·Î±×·¥ ´Ù¸¥³ð 2010-09-02(¸ñ) 9197
204 [ÄÄÇ»ÅÍÀÚ·á / ±èÁ¾È£]   Pazera_Free_MP4_to_AVI_Converter.zip 2010-08-22(ÀÏ) 4747
203 [ÄÄÇ»ÅÍÀÚ·á / ±èÁ¾È£]   Pazera_Free_Video_to_Flash_Converter_1.1.zip 2010-08-22(ÀÏ) 4700
202 [ÄÄÇ»ÅÍÀÚ·á / ±èÁ¾È£]   Àü¼¼°è IP ¸®½ºÆ® (2010³â8¿ùÀÚ·á) 2010-08-05(¸ñ) 10814
201 [ÄÄÇ»ÅÍÀÚ·á / ±èÁ¾È£]   Áß±¹ IP ¸ðµÎ Â÷´Ü (2010³â ½Å¹öÁ¯, windows 2000 2003 ¿ë) ..[17] 2010-08-04(¼ö) 15114
Page : ÀÌÀü 1  2  3  4  5  6  7  8  9  10  ´ÙÀ½




Copyright 2003-2025 ¨Ï ±èÁ¾È£. All rights reserved. kimjongho.co.kr kimjongho.kr kimjongho.net kimjongho.com